Proyectos
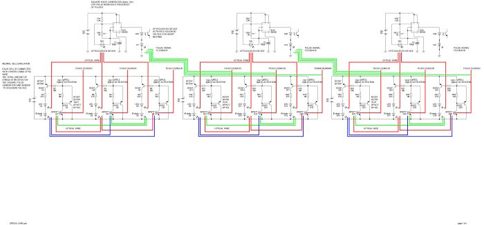
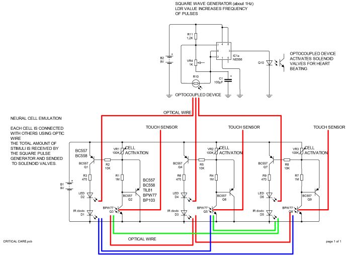
ESTUDIOS ESQUEMAS INSTALACIÓN CRITICAL CARE
PRIMERAS REDES NEURONALES
Biocomputación-ultimate computing
Proyectos transdisciplinares-steam; Sistemas abiertos y cerrados: vitalismo/mecanicismo; Alquimia; Miembros fantasma; Inconsciente – red
Transferencia
Trait d´Union. Observatorio del Arte y Molino de Santa Olaja. Ayuntamiento de Arnuero, Gobierno de Cantabria.
31 de agosto al 14 de octubre.
Referencias: Arteinformado
TENTATIVAS: Vida 13. Fundación telefónica. No es seleccionado
UPV/EHU- Ayudas a la iniciación en investigación 2012: 1800€
No se han encontrado



















